为进一步促进依法办学、依法治校
规范义务教育阶段学校招生工作
2020年南湖区义务教育阶段学校招生工作开始啦
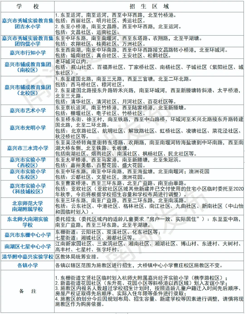
2020年南湖区学区划分方案,
快看你家孩子上哪所学校

二:南湖区2020年初中施教区划分表
三:南湖区2020年秋季小学新生招生计划

四:南湖区2020年秋季初中新生招生计划

2020年南湖区中小学招生入学问答
1,问:2020年南湖区中小学招生入学工作基本原则是什么?
答:2020年南湖区义务教育阶段招生工作以国家法律法规和本省、市有关政策为依据
以促进义务教育优质均衡发展、办好每一所学校为目标,按照公开、公平、公正程序
依法保障适龄儿童少年接受义务教育的权利。
坚持房户一致、实际居住优先原则。
根据登记入学人数和学校招生计划,优先安排户籍、监护人房屋权证一致并实际居住的适龄儿童少年就学,统筹安排“人户分离”适龄儿童少年入学。
坚持就近免试、分批录取原则。
区教体局根据适龄儿童少年户籍数和学校布局确定相应学校施教区
就近或相对就近、分批安排适龄儿童少年入学,新增小区根据周边教育资源现状确定施教学校。
2,问:2020年南湖区中小学招生入学对象有哪些?
初中招生入学对象为:2007年9月1日至2008年8月31日期间出生(因病休学或延缓上学的除外)
年满12周岁的本区户籍小学应届毕业生,监护人在南湖区有合法稳定住所和合法稳定职业并按照规定参加社会保险符合条件的非本区户籍小学应届毕业生。
3,问:2020年南湖区中小学招生入学有什么变化?
答:根据《嘉兴市教育局办公室关于做好2020年义务教育阶段学校招生工作的通知》(嘉教办基〔2020〕16号)文件精神,全面实行公办民办学校同步招生,民办学校在审批地范围内招生,民办学校报名超计划的实行电脑随机派位录取。
具有嘉兴市本级户籍的适龄儿童少年须按“人户一致优先、分批录取”的原则选择一所符合申请条件的公办学校报名
也允许在选择一所符合申请条件公办学校的同时再选择一所符合报名条件的民办学校报名
非市本级户籍的适龄儿童少年
允许报一所新居民子女学校,也允许再同时选报一所符合条件的民办学校和一所符合申请条件的公办学校。
4,问:2020年南湖区中小学招生入学报名方式是怎样的?
答:按照省、市“最多跑一次改革”工作要求和嘉兴市教育局有关文件精神
南湖区继续将通过“嘉兴市中小学幼儿园入学管理系统”进行信息登记和报名全面推行无纸化入学报名
公民同招的入学信息登记、报名、录取、公布结果等整个流程均在统一的招生管理系统进行
所有符合条件的适龄儿童少年均须进行网上信息登记
学校不再设置报名点接受学生现场报名
只在特定时间点设置现场服务
针对个别因各种原因未能通过网络报名成功的学生进行信息补录、资格确认工作。
5,嘉兴市中小学幼儿园入学管理系统网址从何处获取?
答:通过浙江政务服务网(http://www.zjzwfw.gov.cn/)或“浙里办”手机APP注册帐号后
定位“嘉兴市南湖区”搜索 “义务教育阶段学校学生入学”选择在线办理进入平台。
1.浙江政务服务网:
2.手机APP“浙里办”

6,问:适龄儿童少年如何进行中小学入学信息采集和报名登记?
答:5月18日-22日为中小学入学信息登记日,监护人登录“嘉兴市中小学幼儿园入学管理系统”登记学生及监护人姓名、身份证号、联系方式等基本信息;
6月13-22日,完善相关信息并完成预报名,根据系统提示进行信息确认或及时修正
对系统审核不通过需要人工审核的信息需上传户口本(首页及监护人和学生信息页)、普通住宅住房产权证、学生出生证、新居民居住证、社保卡等相关佐证材料的照片。
7,问:网上登记信息选择了预报名的学校,网上显示“审核通过”就是录取了吗?
答:否,网上登记信息只作为信息采集,显示“审核通过”仅表示采集信息真实有效和报名登记成功。
录取与否,还需要家长进行确认,最后以发放的录取通知为准。
8,问: 2020年南湖区中小学网上报名入学有哪些步骤?
答:1.信息登记(5月18日-25日):登录网络报名平台登记家长、学生姓名和身份证号及手机号;
2.入学预报名(6月13-22日):完善报名信息,选择符合条件的学校进行预报名;
3.特殊人员信息审核(6月23日、24日):民办预报名未成功的学生到区教体局现场申报确认,6月28日公办和新居民子女学校报名未成功的学生到学校现场申报确认;
4.分阶段录取:第一阶段(7月3日-7日)民办学校电脑随机派位录取;第二阶段(7月12日-20日)公办学校按批次录取;第三阶段(7月21日-30日)民办学校补招、公办学校统筹及新居民子女学校录取。
9,问:2020年南湖区中小学招生入学录取原则是什么?
答:公办中小学分阶段分批次录取,按照房户一致、实际居住优先原则进行。
根据登记入学人数和学校招生计划,优先安排户籍、监护人房屋权证一致并实际居住的适龄儿童、少年就学,统筹安排“人户分离”适龄儿童、少年入学。招生区域内入学适龄儿童、少年登记报名人数超过学校招生计划数时分类分批录取,同一类(批)情况适龄儿童、少年超过该校招生计划时,则按照适龄儿童户籍迁入时间先后顺序、实际入住年限等条件进行录取,集团校可在其校区间适当调剂。具有南湖区户籍、第一批报名登记成功但未能录取的适龄儿童、少年,根据登记报名情况,由区教体局统筹安排就读。
10,问:新居民子女如何网上报名和录取?
答:监护人在南湖区工作并缴纳社会养老保险和取得浙江省居,户籍所在地无监护条件的非市本级户籍的适龄儿童少年可以申请南湖区的学校就读,允许报一所新居民子女学校,也允许再同时选报一所符合条件的民办学校和一所符合申请条件的公办学校,法定监护人在我区有产权房并实际居住的优先安排。
1. 申请入读市区公办中小学的新居民子女,根据《南湖区2020年新居民积分制入读公办中小学实施办法》完成积分认定后,登录网络报名平台进行信息登记、选择意向学校进行预报名,由区教体局根据新居民积分高低和市区及周边中小学可提供新居民子女入学名额,统筹安排读学校;
2. 申请入读各镇公办中小学的新居民子女,其法定监护人在南湖区取得有效《浙江省居住证》和在南湖区工作缴纳养老、医疗等社会保险延续至2020年5月31日不间断满三年及以上的,登录网络报名平台选择符合条件的镇公办学校进行预报名,根据学校名额和监护人社保年限等条件进行录取;
3. 非市本级户籍的新居民子女,如安排在公办学校有困难的,和不具备公办入学条件的新居民子女原则上回原户籍所在地就学,若户籍所在地无监护条件确需在我区就读的,选择符合条件的民办新居民子女学校(校区)登记信息和报名入学,按监护人在南湖区工作并缴纳社保年限和取得浙江省居住证年限进行录取,申请并取得南湖区新居民积分的新居民子女优先安排。
11,问:清华附中嘉兴实验学校今年怎么招生?
答:清华附中嘉兴实验学校是九年一贯制公办学校,今年计划招收小学一年级4个班160人
该区域内规划建设还在进行中,校舍还未完全竣工,学校将临时借用其他学校场所办学
因此,今年清华附中嘉兴实验学校暂不划定施教区,由区教体局根据义务教育就学政策统筹安排适龄儿童入学
南湖区中小学招生咨询电话:
0573-82053062 83838697
地址:
南湖区湘溪路22号南湖区第二行政中心
-----------------------------------------------------------
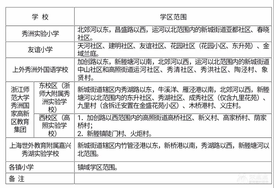
秀洲区学区划分






来源:南湖区教育体育局
来源:秀洲教体微信公众号
编辑 | 张庭红
责任编辑 | 沈育霞
嘉广集团全媒体新闻中心
